大小:8.29M更新:2019-01-31 17:11
类别:工程建筑系统:Win7, WinAll
包名:

建筑内部装修设计防火规范gb50222-2017是一款适用范围广泛的建筑规范,从民用建筑、工业厂房到其他特别的场所等等,规定了内部装修设计理念,防止火灾的发生。有需要的朋友欢迎来下载!
本规范是根据原建设部《关于印发(2007年工程建设标准规范制订、修订计划(第一批))的通知》(建标〔2007〕125号)的要求,由中国建筑科学研究院会同公安部四川消防研究所等单位对国家标准《建筑内部装修设计防火规范》GB50222-95进行修订而成。本规范在修订过程中,规范编制组遵循国家有关消防工作方针,深刻吸取火灾事故教训,深入调研工程建设发展中出现的新情况、新问题和规范执行过程中遇到的疑难问题;认真总结工程实践经验,吸收借鉴国外相关技术标准和消防科研成果,广泛征求意见,最终经审查定稿。

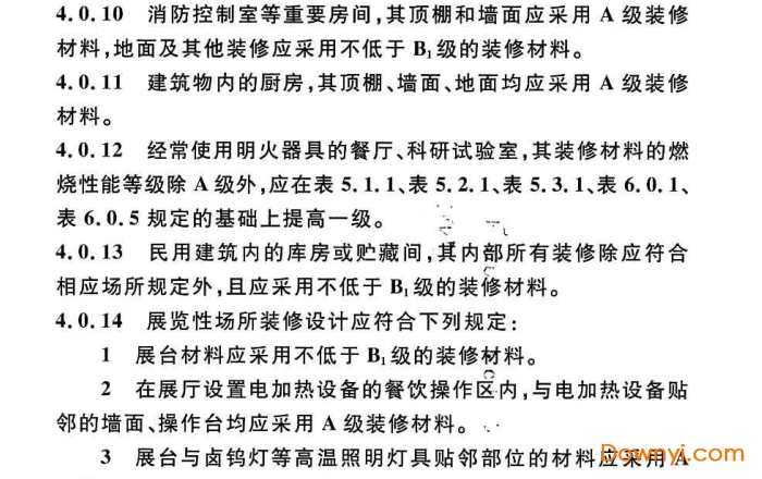
1.0.1为规范建筑内部装修设计,减少火灾危害,保护人身和财产安全,制定本规范。
1.0.2本规范适用于工业和民用建筑的内部装修防火设计,不适用于古建筑和木结构建筑的内部装修防灾设计。
1.0.3建筑内部装修设计应积极采用不燃性材料和难燃性材料,避免采用燃烧时产生大量浓烟或有毒气体的材料,做到安全适用,技术先进,经济合理。
1.0.4建筑内部装修防火设计除执行本规范的规定外,尚应符合国家现行有关标准的规定。
1.增加了术语;
2.将民用建筑及工业建筑中的特别场所进行合并,单列一章;3.对民用建筑及场所的名称进行调整和完善,补充、调整了民用建筑及场所的装修防火要求,新增了展览性场所装修防火要求;
4.补充了住宅的装修防火要求;
5.细化了工业厂房的装修防火要求;
6.新增了仓库装修防火要求。
本规范中以黑体字标志的条文为强制性条文,必须严格执行。本规范由住房城乡建设部负责管理和对强制性条文的解释,由公安部负责日常管理,由中国建筑科学研究院负责具体技术内容的解释。执行过程中如有意见或建议,请寄送中国建筑科学研究院(地址:北京市北三环东路30号,邮政编码:100013),以便修订时参考。
主编单位:中国建筑科学研究院
参编单位:公安部四川消防研究所、中国建筑装饰协会、北京市公安消防总队、上海市公安消防总队、中国建筑设计研究院、苏州金蜡螂建筑装饰股份有限公司、上海阿姆斯壮建筑制品有限公司
显示全部
我家我设计装修效果图 工程建筑158.00M最新版
下载
拖拖我的家3D装修设计软件 工程建筑19.40Mv2017 官方专业版
下载
迷你家装造价软件 工程建筑13.40Mv4.5 破解版
下载
神机妙算工程造价软件 工程建筑64.70Mv2017 最新破解版
下载
天正暖通软件 工程建筑103.51Mv8.5 PC版
下载
特运通电脑版 工程建筑7.18 MBv3.3.0.0
下载
lasermaker软件免费 工程建筑6520MBv25.0.0
下载
建设通pc端 工程建筑134MBv4.0.0.1
下载
建设通最新版本 工程建筑134MBv4.0.0.1
下载
建设通电脑版 工程建筑134MBv4.0.0.1
下载
Mathcad正版软件 工程建筑10.87MBv3.54.1.0
下载
maple2015中文修改版 工程建筑763.00M32位/64位
下载
pkpm 2017加密狗修改版 工程建筑917.00M64位中文版
下载
浩辰云建筑2018无限试用修改版 工程建筑663.11M免费版
下载
鸿业设备设计暖通空调12.0修改版 工程建筑763.00Mv12.0 绿色免费版
下载
天正t20v5永久修改版 工程建筑367.43M
下载
0
回复广东梅州移动客人
给力,多谢分享
3
回复吉林四平公主岭客人
最新的版本都有,真是给力