大小:8.59M更新:2019-02-14 14:40
类别:系统工具系统:Android
包名:me.weishu.exp




太极xposed框架小编认为它就是一款应用多开app,我在使用这款软件的时候,就会把一些危险性的app装到里面,测试它是否报毒,但是它的功能还是十分强大的,例如修改机型,免root刷机等等,相当于你手机上面还有另外一个系统,有需要的话不妨前来下载吧!
太极xposed是一个无需root、不用解锁bootloader,也不需要刷机就能使用xposed模块的一个app,原名exposed与virtualxposed据说是同一个作者,但这两者都基于virtualapp来实现app进程入口劫持,从而实现xposed框架的部分功能。
个人理解,原理大概就是利用android自带的多用户功能,创建一个完全独立的虚拟环境空间(很早以前介绍过island就是这个节奏),这个空间本身就具备读写管理的权限,因此能够在这个空间里面为所欲为,但是对于设备本身核心的系统功能却无能为力,如文章信息有误欢迎指出。

如何使用
点击右下角浮动按钮,然后选择“渡劫应用”。
在“应用渡劫”界面中,选择你需要应用xposed 模块的app,然后点击最下方的按钮“渡劫”。
耐心等待应用渡劫完成。(这个过程可能会很长,取决于你手机cpu的好坏)
在系统中装好你需要使用的xposed模块。
在太极主页右下角浮动按钮,选择 “法宝”;然后勾选你需要使用的 xposed 模块。
在太极主页的已经渡劫过的app列表中,长按列表或者点击右方箭头,选择“涅槃”,然后强制停止对应的app。
重新打开此app,模块即可生效。
v4.3.0更新内容
修复magisk版emui 8.x系统重启必定失效的问题。
修复magisk版某些机型在某些情况下重启之后太极阳变阴的问题。
紧急修复打开微信公众号/小程序一定时间后必定退出的问题。
修复若干小bug。
修复绿色守护/ edge pro播放版失效的问题。
新模块baseapk + wifi / perapphacking / bluedhook / chromepie / luckyhooker /运动模拟器。
模块更新畅玩微信/ q ++ /微信斗图神器/微信分组模块/ google app助手/抖音插件。
新的qq交流群,关于 - 点击加入即可。
v4.2.9更新内容
1.新增若干模块支持,请注意进行内核升级;模块必须使用太极内部模块管理下载的才能正常使用。
2.新增模块支持:xprivacylua。可以控制太极内部创建的app的若干权限,保护隐私。
3.修复某些插件互相冲突的问题。
4.解决开启某些插件之后,android8.0以上系统特定情况闪退的问题。
5.修复阻止闪退可能导致的卡死问题。
6.新增若干接口给模块开发者使用:模块是否启用/太极内部app列表等。
7.现在android8.0以下的系统也能享受到阻止闪退的功能。
8.新增模块支持:文本自定义。可以定制太极内部创建的app的文本。
9.新增模块支持:alltrans。可以翻译太极内部创建的app到若干语言,如把酷安翻译成英文版。
10.新增模块支持:applocale2。可以指定太极内部某个app使用的语言体系。
11.支持通过冰箱icebox激活阴阳之力。
12.修复android6.0上,激活阴阳之力之后也无法静默安装的问题。
修复android5.x系统创建app之后打开必定闪退的问题,大家多多支持。
v3.3.3更新内容
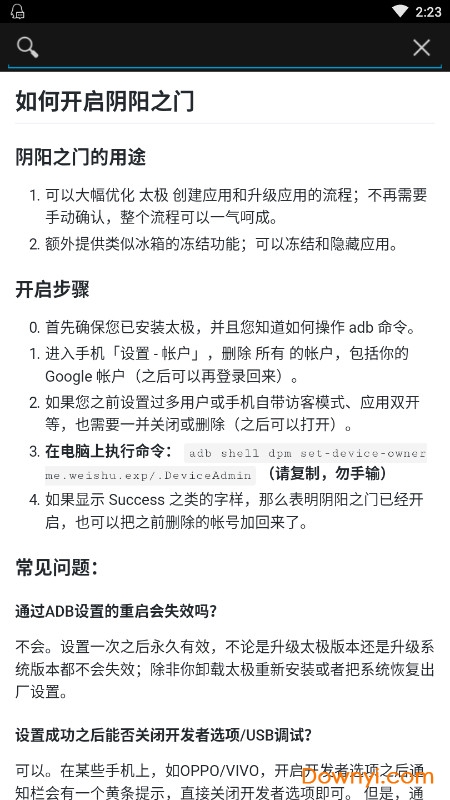
1.新特性:通过设备管理员权限优化安装和卸载流程(只需一次确认,不再手动走流程)
2.新特性:阴阳之门。类似冰箱的冻结功能,通过上述的设备管理员实现管理系统中所有app的功能。关于-开启阴阳之门,根据教程开启。
3.新特性(实验性):阻止太极内部所有app的java闪退,提升稳定性。
4.内核升级到99,稳定性提升。
5.ui界面调整:使用说明优先级上升,关于调到右上角菜单。
6.勾选模块时添加对不同模块版本的兼容性提示,请严格遵循该提示。
7.修复tim开启qx闪退的问题。
8.修复开启指纹支付之后,qq过十秒必定闪退的问题。
9.修复开启微信增强之后某些系统断网的问题。
10.开放新的模块byead,snapfreedom。
11.支持qx1.21,指纹支付3.9.1;
12.qq净化之支持2.7.0版本;取消对之前版本的支持。不再需要重新创建qq净化,直接使用即可(忽略未激活提醒)。
13.编译工具链升级到androidx。
14.加入部分繁体中文翻译。
15.添加太极创建的app崩溃分析功能。
16.启动性能提升。
17.添加开放源代码许可。
18.其他若干想不起来的小更新。
应用渡劫(安装)过程中必须首先卸载,然后才能正常安装;因此,请确保你已经对应用的数据做了备份。开发者不对任何数据丢失的情况负责。
应用渡劫后,可能与miui/华为等第三方rom的系统分身功能冲突;如果需要使用太极,请删除全部系统分身应用。
渡劫:把一个app加以改造,融入太极。
法宝:其实就是 xposed 模块。
几重天:其实就是 exposed 内核版本(类似xposed 版本号)
涅槃:强制停止某个app。在启用或者关闭法宝之后,必须先涅槃才能生效。
飞升:升级某个app(如某信从667到672)。
太极飞升:升级某个app内部的内核版本。
搜寻法宝:也就是下载 xposed 模块。
入青冥:优化某个app。优化之后运行速度会加快,存储空间会变大。
下九幽:取消优化某个app。某些情况下,优化之后会闪退,可以尝试这个。
为什么有时候提示 “exposed运行环境错误,正在退出..”?
可能原因有两种:
太极被系统杀死,或者你没有给予太极自启动权限;你可以选择把太极加入系统内存清理白名单以及允许太极自启。
你在使用太极创建过app之后,卸载过太极然后重新安装了。这种情况下,太极的运行环境已经破坏,你只能卸载之前太极创建过的所有应用,然后重新渡劫。
请注意:一定不要轻易卸载太极,否则太极空间会发生不可逆转的损坏,你只能卸载所有太极创建过的应用然后重新渡劫。
为什么自启动设置的时候提示“跳转失败,请自行设置”?
请告知我你的机型和系统版本,我会做适配。另外,你可以在手机中给予太极自启动权限;如果你已经设置,忽略这个提示即可。
为什么有些模块显示为“暂未开放”?
因为这些模块可能不稳定,或者我没有使用过/不知道;如果你有需要,请联系我给我对应的模块信息。开源、免费的模块优先;内部使用/商业化的模块请单独联系我。
什么时候开放 xxx 模块?
某些模块是永远不可能支持的,比如重力工具箱、edge手势;这受限于太极的实现原理。其他的有可能支持的模块,会慢慢支持然后逐步开放;但是,我没有办法给你一个确切的时间点。
为什么渡劫之后,app需要卸载?
这是太极实现原理的一部分,必须卸载才能使用。如果有数据很重要,建议先备份。在当前的实现条件下,无法做到保留数据的同时安装。
太极每次升级之后,都需要重新渡劫app吗?
并非如此。如果太极内核有更新(已处于 93 重天中间那个数字),那么必须重新渡劫app;普通的更新并不需要。
为什么有的模块提示 “未激活”?
这是因为以前的xposed 模块都是为xposed设计的;这个在 太极中,并不适用。一般情况下,不用理会这种提示(比如音量放大);但是,如果xposed 模块检测未激活之后不让你使用(比如:qq净化),那么你可以先把 xposed 也渡劫一遍。
为什么安装的时候提示“与已有应用签名不同”?
这是因为太极与某些系统(miui/emui)等系统的应用分身功能冲突(与第三方应用的分身功能,比如平行空间不冲突)。在使用太极时,必须把系统中对应app的分身全部删除才可使用。如果你在删除分身之后,依然无法使用;请使用如下步骤:先安装原始应用(如qq),然后开启系统分身,接下来删除系统分身,然后卸载原应用。这样就可以使用太极了。
为什么要使用那些奇奇怪怪的话术,正常的不好吗?
个人喜好问题,如果你无法接受,可以把系统调成英文版。
测试发现可以添加微信但是不能将qq添加进入,支持的应用非常少,不知道是不是由于android 5.1测试环境的原因,总的来说目前还不太成熟。跟已经日益成熟的virtualxposed框架虚拟机还有一定的差距,virtualxposed框架虚拟机不仅是xposed框架模拟器还是一款非常优秀的应用分身工具:
包名:me.weishu.exp
MD5:60091bb9e4427918a5006f11191dd9f8
显示全部
xposed安装器miui专用框架软件 大小:34.58M版本:v6.11.27 安卓版下载
vaexposed最新版 大小:6.40M版本:v0.9.8 安卓官方版下载
华为xposed框架最新版 大小:559KB版本:v2.5.1 安卓版下载
xposed框架商店中文版 大小:2.77M版本:v2.1.5 安卓版下载
xposed框架安装器最新版 大小:3.57M版本:v3.1.5 安卓中文版下载
xposed中文仓库框架 大小:2.59M版本:v9.0.0 安卓最新版下载
手机电池骑士官方版 系统工具20.66Mv20240813.1 安卓版
下载
朋友玩(游戏中心) 系统工具11.92Mv2.2.1 官方安卓版
下载
万年历日历吉历手机版 系统工具16.29Mv3.8 官方安卓版
下载
个性签名设计师手机版 系统工具12.92MBv6.6.7 安卓版
下载
湿巾机商家版app 系统工具8.88Mv2.1.1 安卓版
下载
豌豆果app 系统工具12.50Mv1.0.2 官方安卓免费版
下载
快剪辑手机版 系统工具188.44MBv6.0.3.1000安卓最新版
下载
go浏览器手机版 系统工具1.37Mv2.0.6 安卓版
下载
引力库手机版 系统工具86MBv2.4.2 安卓版
下载
激光扫地机app 系统工具11.62MBv1.6.0安卓版
下载
金涵ledapp 系统工具9.16Mv1.0.6.0 安卓版
下载
androbench手机版 系统工具1.02Mv1.0 安卓版
下载
快看浏览器(快看影视浏览器) 系统工具26.74Mv1.8.11 安卓手机版
下载
艺术签名设计专业手机版 系统工具12.87MBv6.6.7安卓最新版
下载
123桔子浏览器 系统工具2.50Mv1.0.6.1001 官方安卓版
下载
安卓清理君手机版 系统工具7.42Mv3.8.6 安卓版
下载