大小:16.62M更新:2022-04-11 10:15
类别:手机工具系统:Android
包名:com.pczpage.screenshot



网页长截图工具是小编为大家选择的一款手机截图软件,可以帮助大家在手机上面截取非常长的截图,你还可以对你截取的图片添加水印;而且软件支持的格式非常的多,功能十分齐全,大家可以在本站下载后体验一下!
截图小工具应用,整个应用的界面相当的简洁而且操作也很简单,安装包小巧且没有任何的广告,全部都是免费使用的,支持的格式比较的多,适用范围广,例如http ://类的、www .的,也可以是https ://以及. com等等,你也可以从剪切板直接进行提取,里面有水印的添加,至于水印的内容你就自定义吧,更有详细的实用说明教你如何的操作,一些可能出现的问题也在里面有讲解。

1、整个应用的界面超级的简洁并且没有发现任何的广告,所有的功能全部都是免费使用的,里面还有详细的使用说明以及出现的问题解释;
2、小编喜欢的就是它的适用性,支持的网址格式比较的多,例如http ://类的、www .的,也可以是https ://以及.com等,还可以进行剪切板的直接提取等;
3、其中还有一个水印功能的添加,自定义水印的内容,选择喜欢的位置进行水印的安置,支持相册的自定义,操作方便安装包小巧。
-自动将多张截图/图像合併为一张长图,有垂直/水平、合并重合部分/直接拼接等多种选项;
-强大的手动拼接功能,可在自动合併后通过微调获取一张无瑕疵长图;
-浮动截图按钮,使多次抓屏操作更轻松;
-内置浏览器直接抓取获长网页:只需最多两次点击,无需拼接。
【免root截屏】热门机型无需root权限,让截屏更自由
【滚动截屏】独有技术方案,长屏截取不再难
【花样截图】多种截屏方式,满足不同场景需求
【图片编辑】裁切、打马赛克、标注、添加文字,通通在行
提示:可根据你的需要添加关闭自定义水印。默认使用【网页长截图app】水印
1、一键网页全截图
2、可精准选取任意部分内容截取
3、支持上下左右滑动定位测量截取
4、采用灵活的分段截取避免内存溢出bug
5、截取过程中支持图片编辑剪切,涂鸦,写字,打马赛克等
6、支持二维码扫码打开网页;支持网址、文字生成个性二维码小功能
7、支持自定义水印
8、支持多张图片长图拼接功能
9、支持拼接顺序任意调整
10、可横向拼接或竖直拼接长图片
11、生成图片高清
还蛮喜欢这款截图小工具的,支持网页的长截图,里面拥有水印的设置,自己自定义文字的内容然后选择喜欢的位置进行水印的摆放即可,当然这个功能不是重点,划重点的来了,输入你需要的网址即可开始进行截图,你的网址可以是www .的http :// 类的,也可以是https :// 以及.com和.cn以及剪切板直接提取,进入一个网站进行截取的时候左边有几个箭头的设置,那就是你要截取的范围设置,错了就按叉,操作很方便,但是小编更喜欢这个功能,里面拥有详细的实用说明,教你如何一步步操作以及一些可能遇到的问题,所以请耐心仔细阅读。
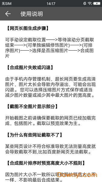
【网页长图生成步骤】
可手动设定截取位置-->等待滚动分页截取结束-->(可单独编辑修饰图片)-->(可排序图片)-->选择是否压缩图片-->合成图片
【合成图片失败或闪退】
由于手机内存管理机制,超长网页要生成高清图片,图片太长会导致内存溢出,可能会出现闪退。您可以选择压缩图片方式保存或适当减少图片数量或减少其中最大图片的宽高度。
【截图不全图片显示部分】
开始截图之前请确保要截取的网页已经加载完成,包括图片。截取以预览效果为主。
【为什么有些网址截取不了】
某些网页设计不符合标准导致无法测量高度就会导致截取不到,比如百度新闻页无法截取。
【合成图片排序时预览高度大小不规则】
因为图片大小不一致所以导致图片预览大小不一样,不影响最后合成结果。
【合成图片大小宽高度说明】
竖直保存:以最宽的那张图片作为最终的宽度。小于该宽度的图片等比例放大缩小。
横向保存:以最高的那张图片作为最终的高度。小于该高度的图片等比例放大缩小
【https、htp、www无法访问处理方式】
https如果无法访问请切换到www或http
【网页截图开始结束高度设置】
打开测量按钮,上下滑动页面进行定位。
【自定义水印】
可以自定义或去除,没有强制要求,详见设置水印选项
1、修复bug,新增图片添加到系统相册功能
包名:com.pczpage.screenshot
MD5:A672585A47D629187DBACDB05EE2EADC
网页长截图改名为长截图大师
显示全部
炫咖靓号app 手机工具5MBv7.0.1 安卓版
下载
hidvcam摄像头app 手机工具112.18MBv2.5.17 安卓版
下载
手机万能空调遥控器软件 手机工具40.17MBv3.3 安卓版
下载
丛云官方版 手机工具43.74Mv1.9.1 安卓版
下载
严帮最新版 手机工具52MBv3.10.1 安卓版
下载
久保田智能测亩仪app 手机工具151.31MBv1.3.6安卓版
下载
小米手机Galaxy Wearable 手机工具25.74Mv2.2.59.24061361 安卓最新版
下载
来电闪光灯软件 手机工具28.22Mv2.7.8 安卓版
下载
百度关怀版免费版 手机工具76.20Mv1.6.5.10 安卓版
下载
二维码美化软件 手机工具15.61Mv1.0.3 安卓版
下载
片语手机版 手机工具13.65Mv2.0.0 安卓版
下载
usb串口调试工具 手机工具23.53MBv1.2.51.141652 安卓版
下载
无忧清单软件 手机工具51.29Mv1.0.0 安卓版
下载
杂记记事本软件 手机工具83.68MBv3.7.8安卓版
下载
随机抽签抓阄官方版 手机工具10.6Mv18.0安卓版
下载
杭州赛脑智能(sciener smart) 手机工具16.01Mv2.3.0 安卓版
下载