大小:19.67M更新:2023-03-24 15:02
类别:角色扮演系统:Android
包名:org.socool.pal



仙剑奇侠传梦幻内购修改版是一款经典的仙侠rpg游戏,游戏背景改编之国产仙侠巨作仙剑奇侠传,游戏剧情丰满,再加上怀旧的复古像素风,好像让玩家回到了儿时,在第一次接触此游戏是的震惊,感兴趣的朋友欢迎前来下载回味!
在16年前,一款名为《仙剑奇侠传》的dos游戏的出现让无数玩家热泪盈眶,当时的感动相信很多人都还会记得。作为国内最经典的rpg游戏(没有之一),仙剑承载着游戏玩家们太多的回忆和感情!对很多80后70后玩家来说,仙剑已经不仅是一款游戏,而是一个时代的烙印……

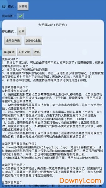
1.附加攻略和金手指功能(提供穿墙和升级等功能,不用担心被迷宫卡主了)
2.支持物品和法术信息显示.
3.触屏和虚拟摇杆两种操作方式可以选择.游戏菜单和战斗支持点选,操作更加方便.
4.支持后台运行和自动存档,不用担心来电造成进度丢失.
5.回合制战斗模式和即时制战斗模式自由切换.
6.支持rix音乐播放,完美还原仙剑1的音乐.
游戏带有作弊功能,点击上角感叹号即可使用。
一共两条线,先分后合,影响结局
a.触发条件
1.完成为丁老伯请大夫事件
2.完成帮助苏州贫困少女事件
3.还回钓竿
4.帮助书生,但只能收取1000文报酬
5.完成京城情书事件
6.完成乞丐与妓*女事件
7.支付算命仙报酬
b.触发事件
完成以上条件后,再和算命仙说话,发现对白会有变化,隐藏剧情触发。
路线一
c.桃源剑仙
隐藏剧情触发后,在桃源村可以找到一个仙人这个仙人有什么往事?和李逍遥关系怎样?
d.大禹息壤
要求触发过桃源剑仙事件巫后和水魔兽同归于尽后,仙人会再次出现,并送给李逍遥一个神器:息壤
e.不死魔兽
要求触发过息壤事件无底深渊,地魔兽会一直缠着主角,怎么办?
路线二
f.借尸还魂
隐藏剧情触发后,收集傀儡虫时,在试炼窟底,可以发生一系列剧情,阿奴学会借尸还魂(但是,五毒珠会失去)
g.月如复活
要求学到过借尸还魂收集完傀儡虫后,回到圣姑居,得知可以用借尸还魂将月如复活,但须先找到月如的魂魄于是……
月如复活后,李逍遥新增一门法术,可以在非战斗的时候调整战斗成员(只有2种组合)
h.女娲试炼
要求月如已经复活赵灵儿拜祭巫后,被告知要去试炼窟底一趟,接受女娲试炼结局
i.拜月逃跑
要求发生过女娲试炼事件战拜月,灵儿不出场,战胜后,灵儿出现,拜月逃跑,一行人前往水底
j.第一结局
水魔兽复活,一行人战拜月+水魔兽战胜后,拜月和水魔兽合体,再战(此两场战斗李逍遥和赵灵儿均出场,林月如和阿奴各出场一次)不论胜败,进入第一结局,灵儿牺牲。
k.第二结局
同上,如果发生过不死魔兽事件,那么战胜合体水魔兽,则可进入第二结局。
里面不少物品做了修改,这里列出比较重要的一些:
剑灭:消耗mp999,使用后逍遥hp降為1,各项属性暂时降低到原来的1/10(圣灵祝福生效即可使逍遥各项属性恢复),mp最大值降低到990,不能再用剑灭(若想继续用,那麼需要使用两个玉菩提使mp最大值恢复到999)剑灭最多使用三次,同酒神使用次数有关,酒神使用次数越多则剑灭使用次数越少,所以酒神推荐使用3次,明王2次,凤凰1次.剑灭推荐全留到最后一战:拜月水魔兽合体
观音符:改為防御增强3回合,可以在战斗前使用
圣灵符:改為加强对风,火,雷,水,土属性仙术的抗性,既使用圣灵符后风,火,雷,水,土属性仙术对我方的伤害减弱,不能在战斗前使用
满天花雨:月如的法术,消耗梅花膘*10,袖里剑*8,透骨钉*5,无影神针*3,血玲瓏*1,全体伤害3000,隐身2回合(隐蛊也是隐身2回合,但要注意,5回合内只能隐2回合,所以当你用满天花雨或隐蛊后5回合内不能再用满天花雨或隐蛊(梅花膘,袖里剑,透骨钉,无影神针,血玲瓏都可以用自动售货机买)
金刚符:防御增强7回合,可以在战斗前使用(游戏里一共只有22个金刚符,所以一定要慎重使用)
赤血蚕:全体加血350(由於灵儿的五气朝元30级才能学会,所以赤血蚕对水準不很高的玩家还是很重要的),当你用碧血蚕对一个小怪投掷后,等9回合(不可将它打死),会炼成赤血蚕
七心海棠:阿奴终级法术无心咒需要消耗1个七心海棠,使用后敌人的血每回合自动减1000,一场战斗只能使用一次,而需要使用无心咒的战斗只有4次,需要腹蛇诞,毒蛊卵,腐尸肉,缠魂丝和七大毒蛊各一和毒物合成室才能练成,所以偷4个腹蛇诞,毒蛊卵,腐尸肉,缠魂丝就够了,七大毒蛊可以在后面试炼窟得到很多,腹蛇诞在隐龙窟大蛇身上偷,腐尸肉只能在将军墓偷,毒蛊卵在蛤蟆洞偷,缠魂丝在毒娘子和黑蜘蛛精身上偷,无影毒在地魔兽身上偷
鸳鸯五珍膾:全体体力真气加999,需要醃肉,糯米糕,水果,茶叶蛋,酒,糖葫芦,鼠儿果,蟠果,雪莲子,神仙茶各一和食品加工机才能练成,其中神仙茶游戏里可以得到5个,在仙人身上最多偷13个,所以最多只能有18个鸳鸯五珍膾,醃肉.糯米糕.水果.茶叶蛋.酒.糖葫芦在小怪身上可以偷,但醃肉只能偷14个,所以需要买4个醃肉,其他不需要买,小怪身上偷的足够用了,鼠儿果可以在圣姑家前树上无限取得,蟠果,雪莲子可以用自动售货机购买
紫金葫芦:这里紫金葫芦练出的全是加身体各项属性的物品,最好的是灵葫仙丹(hp加4,mp加3),所以遇到小怪要儘量用灵葫咒收
真元护体:完全无用,就当没有这个法术吧
圣灵祝福:灵儿法术,消耗mp1000(灵儿mp到999后使用一个舍利子或玉菩提或灵葫仙丹即可使mp到1000),使用后只要5回合以后不死,圣灵祝福即可生效,所有人各项属性*2,风,火,雷,水,土抗性增加50%,所有人加金刚咒,天罡战气和醉仙望月步(但灵儿装备玉佛珠,圣灵珠等避毒的装备,还有中各种毒都有可能使圣灵祝福无法生效,所以在圣灵祝福生效前能解毒最好)
1.渔港
一大早就被婶婶吵醒了,原来有客人来投宿;出房招待苗族客人,真幸运,收了500两小费;下楼,见到酒鬼堵住门口,一问之下才知是要酒喝,这时婶婶又在叫了!到厨房找婶婶,原来是要送酒菜;拿了桌上的酒菜上楼,那知酒不合苗人口味;不喝拉倒!把酒收进怀中,顺便借花献佛,拿到楼下给醉汉喝,醉汉感谢之余,还约我明晚到城外十里坡的山神庙教我武功,真幸运!正高兴之余,婶婶又叫了!给了20文钱要我到菜市场买鲜鱼!
出客栈,往右沿竹篱笆走即可看到往菜市场的路;到菜市场问卖鱼的人及码头的船夫张四,才知因风浪大打不到鱼,并问码头的水生叔,得知在仙灵岛上有仙女出现。
2.仙灵岛
买不到鲜鱼,回客栈途中,香兰来告知婶婶病倒;回到客栈婶婶房间(楼梯下那间)问小虎子,得知仙灵岛上有仙药可医治婶婶,到客栈门口遇见苗人头子,告知了仙灵岛迷阵的走法,并给了一把破天锤和让李逍遥服下一颗丹丸(忘忧散);到码头找张四,乘船到仙灵岛。
到仙灵岛后,向内直走到一平台上;上左边的叶子移动,用破天锤打第1石像;回到平台,上上方叶子移到有三片可移动叶子处,先去打第2石像,再上三个可移动叶子处的中间那片去打第3石像;再上上方叶子到另一定点,上左叶到四片可移叶子处,上左方叶子去打第4石像;右方叶子去打第5石像;上方叶子去打第6石像;回平台踩发光板子,则通路出现,进入仙灵洞天。
进入后(树上可采得鼠儿果)往右下走,看见美女(赵灵儿)出浴,一阵嬉闹后,灵儿得知来意,进入水月宫取得紫金丹;出水月宫即遇佬佬,幸得灵儿以贞节相救,保住性命,但要娶灵儿为妻并留在水月宫。
一代游侠怎肯甘心受困于此呢?与灵儿一段海誓山盟及一夜缠绵后,在灵儿相助下,逃出了仙灵岛。
3.千里寻亲
埋了佬佬,回到客栈即见苗人头子带人来要人,当然不交,解决那些苗人,而苗人头竟捉了婶婶要胁,那知婶婶原是高手,一掌打死了苗人头子,这才知灵儿原是苗族公主;安顿好灵儿,下楼会报婶婶后就上楼睡了。。。夜晚,门外传来女子哭泣声,原是灵儿,说要同眠(逍遥已不记得仙灵岛之事了!),当然男女授受不亲,而拒绝灵儿,此时婶婶闻声来到带灵儿到她的房间去睡。
次日;下楼找灵儿,婶婶要逍遥陪灵儿去苗疆找母亲并提亲(原来昨晚灵儿把二人在仙灵岛之事告诉婶婶,而逍遥仍一头雾水!),且在临走前给了一包袱(有铁剑,绣花鞋,玉镯子,500两,手卷〔冰心诀和飞龙探云手〕),这才知父母原是南盗侠;之后开始展开千里寻母的路程。
4.酒剑仙
回到客栈拿紫金丹医治婶婶,之后就昏倒了;醒来后却记不起仙灵岛之事(忘忧散发生作用!);夜晚在床上辗转难眠,想起山神庙之约,从密道出客栈(在客栈门口会遇见苗人神神秘秘的出去办事,不管它!)往左下的出口出镇,沿路走到山神庙,进庙找到醉汉,学得御剑术,这才知其原是大名赫赫的酒剑仙。
出庙才知天亮了,回到客栈被大骂一顿,并得知房间已租给神秘的苗人;看看苗人搞啥名堂,从柴房(婶婶房旁)的绳子密道到房间,打开麻袋发现是一女孩(灵儿),但也惊动门外的人,两三下就把苗人摆平了;经灵儿相告,得知佬佬有危险;到码头找张四乘船到仙灵岛,但还是来晚一步;佬佬死前将灵儿托李逍遥照顾。
包名:org.socool.pal
MD5:0a6ba8322aca1466b79737db9969f084
显示全部
机甲战斗模拟器官方版 角色扮演79.37Mv1.0.0 安卓版
下载
新剑侠情缘单机版 角色扮演2019.17Mv2.21.1 安卓最新版
下载
王权权力的游戏内购修改版 角色扮演99.00Mv1.09 安卓无限金币版
下载
妖怪道中记最新修改版 角色扮演51.40Mv1.0.0 安卓版
下载
张红君疑案 角色扮演253.31Mv1.0.0 安卓最新版
下载
猎命江湖内购修改版 角色扮演27.26Mv1.1 安卓版
下载
命运忍者2中文修改版 角色扮演29.74Mv1.6.3 安卓版
下载
魔塔2019勇者冒险无限金币版 角色扮演42.85Mv1.2 安卓版
下载
永恒的赛妮亚雨后的紫阳花无限月月修改版 角色扮演93.03Mv1.181210 安卓最新版
下载
六扇门风云单机内购版 角色扮演19.30Mv3.04 安卓版
下载
简单怪物猎人无敌版 角色扮演20.96Mv1 安卓版
下载
小小总裁单机修改版 角色扮演3.15Mv1.0.3 安卓免费版
下载
变形鲨鱼无限金币修改版(robot shark) 角色扮演100.00Mv2.5 安卓版
下载
时空猎人单机无限金币版 角色扮演236.34Mv5.1.505 安卓最新版
下载
昏迷禁入校园修改内购版 角色扮演219.94Mv1.2.8 安卓无敌版
下载
国王的游戏中文修改版 角色扮演30.61Mv1.0.0 安卓版
下载