大小:19KB更新:2017-12-21 15:55
类别:法律法规系统:Win7, WinAll
包名:


中华人民共和国消防法是一份由国家推出的关于消防方面的法律法规文件,其中详细的介绍了关于公共消防设施的预防措施以及应急方案,对公民普及消防知识有很大帮助,欢迎来下载试用阅读。
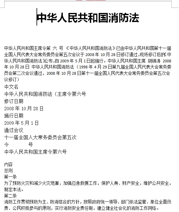
中华人民共和国消防法,为了普及我国法律法规,我们为您提供了中华人民共和国消防法文档下载。此法施行日期是:2009年5月1日,由十一届全国人大常务委员会第五次会议审议并通过。中华人民共和国主席令第六号颁布。内容分为两大块,一块是:总则。另一块是灭火救援。WOR文档格式。

第一章 总 则
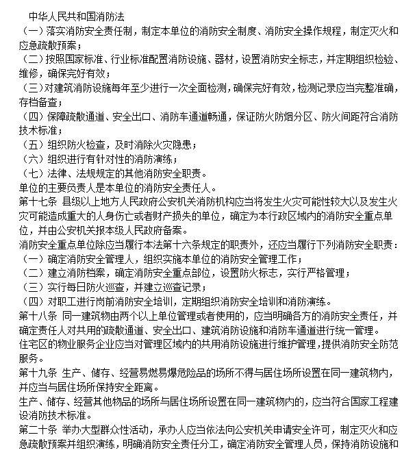
第二章 火灾预防
第三章 消防组织
第四章 灭火救援
第五章 监督检查
第六章 法律责任
第七章 附 则
国务院公安部门对全国的消防工作实施监督管理。县级以上地方人民政府公安机关对本行政区域内的消防工作实施监督管理,并由本级人民政府公安机关消防机构负责实施。军事设施的消防工作,由其主管单位监督管理,公安机关消防机构协助;矿井地下部分、核电厂、海上石油天然气设施的消防工作,由其主管单位监督管理。
县级以上人民政府其他有关部门在各自的职责范围内,依照本法和其他相关法律、法规的规定做好消防工作。
法律、行政法规对森林、草原的消防工作另有规定的,从其规定。
显示全部
中华人民共和国安全生产法 法律法规15KB最新修订版
下载
中国国境卫生检疫法pdf版 法律法规643KB2018年修正版
下载
中华人民共和国数据安全法最新版 法律法规11KBword版
下载
诉讼费计算器2022 法律法规963.00M完整版
下载
侵权责任法全文最新2021word版 法律法规20KB
下载
中华人民共和国民事诉讼法 法律法规59KBword格式
下载
最新女职工劳动保护特别规定 法律法规8KB
下载
中华人民共和国刑事诉讼法全文 法律法规64KB高清版
下载
城市规划编制办法实施细则(建设部令第146号) 法律法规110KBpdf版
下载
中华人民共和国法律法规大全2018版 法律法规40.79M最新版
下载
中华人民共和国建筑法最新版 法律法规378KBpdf 高清无水印版
下载
北京市安全生产条例免费版 法律法规20KB
下载
劳动保障监察条例全文 法律法规15KB免费版
下载
建设工程质量管理条例2018 法律法规28KB免费版
下载
环保工作者实用手册 法律法规19.59Mv1.2.0701 免费版
下载
合同管理系统免费版 法律法规7.13Mv5.0 最新版
下载
0
回复贵州贵阳客人
内容非常好
0
回复四川遂宁客人
格式是标准的,直接可以打印用