大小:9.05M更新:2022-03-03 09:34
类别:其它教程系统:Win7, WinAll
包名:

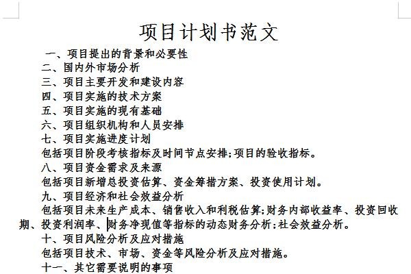
简单项目计划书模板是给用户提供项目计划模板填写的软件,能够帮助您更好的去完成项目的填写,也方便您更好的处理一些问题,喜欢的朋友们欢迎前来使用。
简单项目计划书模板是对未来某个项目工作进行预想和安排的一种书面参考文本。是目标项目规划的文字书,是实现目标项目的指路灯。源文件为docx格式,方便用户自行编辑内容。

分析性。也就是要探索研究项目中内部和外部的各种因素,确定各种变量和分析不确定的原因。
弹性和可调性。即能够根据预测到的变化和实际存在的差异,及时作出调整。
创造性。充分发挥和利用想象力和抽象思维的能力,满足项目发展的需要。
响应性。即能及时地确定存在的问题,提供计划的多种可行方案。
–阶段工作和任务的成果形式
–项目实施过程中对风险、疑难、其他不可预见因素等的处理机制
–项目划分的各个实施阶段
–每个阶段的工作重点和任务是什么
–完成本阶段工作和任务的人力、资源需求,时间期限
–各任务组及开发人员之间的组织、协调关系等。
显示全部
机械设计手册3.0修改版 其它教程76.00Mv3.0 软件版
下载
A4空白田字格练字模板 其它教程16KBword版
下载
合同作废声明范本模板 其它教程6KBdocx格式
下载
工作日志表格模板 其它教程11.00M
下载
手工纪念册制作模板 其它教程22KB
下载
世界漫画史 其它教程113.00M免费版
下载
幼儿园新生入园登记表共享模板 其它教程9KB最新版
下载
进销存库存表电子版 其它教程9KBexcel版
下载
大学生预征对象登记表免费版 其它教程9KB
下载
企业招聘广告模板 其它教程9.05Mword版
下载
单位私车公用报销制度 其它教程67KB
下载
简单项目计划书表格 其它教程9.05Mword版
下载
单位数字证书申请表电子版 其它教程56KB普通标准版
下载
辩论赛计时器软件 其它教程21.00M网页版
下载
田字格生成器免费版 其它教程57.36Mv1.5.3 官方版
下载
报价单excel模板免费版 其它教程8KB电子版
下载