大小:875KB更新:2017-10-12 11:47
类别:电子阅读系统:Win7, WinAll
包名:

浙江省消防技术规范难点问题操作技术指南是由国家消防部发布出来消防人员技术操作说明,让消防人员在救人的同时保障自身的安全,严格按照技术操作指南来配合训练,想要了解更多的用户可以来下载试用
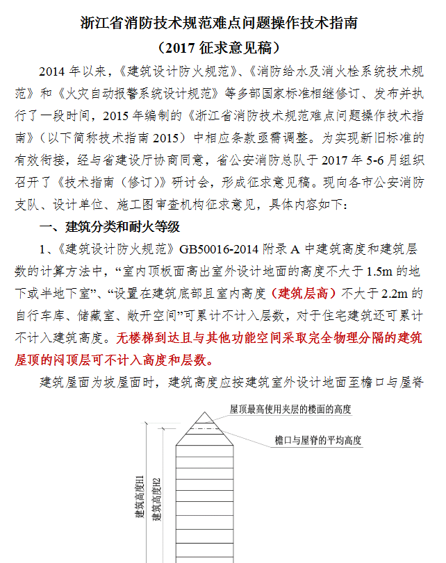
2014年以来,《建筑设计防火规范》《消防给水及消火栓系统技术规范》和《火灾自动报警系统设计规范》等多部国家标准相继修订、发布并执行了一段时间,2015年编制的《浙江省消防技术规范难点问题操作技术指南》中相应条款也亟需调整。为实现新旧标准的有效衔接,统一全省消防设计和审查标准,更好地为全省经济建设服务,省公安消防总队、省建设厅组织省内专家以及各市公安消防支队建审、验收业务骨干对2015年编制的《浙江省消防技术规范难点问题操作技术指南》进行了修订,现面向全省征求意见,请各有关单位尽快组织讨论,于2017年7月21日前反馈意见。

显示全部
lovelyreader(epub阅读器) 电子阅读1.50M最新版
下载
pdb文件阅读器(pdb阅读器) 电子阅读272KBv2017 绿色版
下载
逍遥快速阅读训练 电子阅读12.10M免费版
下载
PDF XChange Editor修改版(pdf在线编辑工具) 电子阅读138.00Mv6.0.323 最新中文版
下载
操作系统概念第七版2010 电子阅读8.11M中文翻译版
下载
文本小说阅读器软件 电子阅读2.09Mv2017 最新版
下载
福昕阅读器电脑版2024 电子阅读88.38MBv13.3.106.258325
下载
雅乐简谱免费版 电子阅读3MBv1.1
下载
云夹PDF阅读器电脑版 电子阅读7.19 MBV2.1
下载
updf阅读器企业版 电子阅读14.7MBV3.0.8.10
下载
悦书pdf阅读器免费版 电子阅读12.25MV3.0.8.10
下载
金税OFD阅读器电脑版 电子阅读42.6MBV2.3.16.6
下载
悦书pdf阅读器安装包 电子阅读12.25MV3.0.8.10
下载
悦书pdf阅读器中文版 电子阅读12.25MV3.0.8.10
下载
福昕阅读器电脑版 电子阅读88.38MBv11.1.126.51346
下载
壹写作app免费 电子阅读78Mv5.1.1.0
下载