大小:1.66M更新:2017-10-27 16:23
类别:工程建筑系统:WinAll
包名:


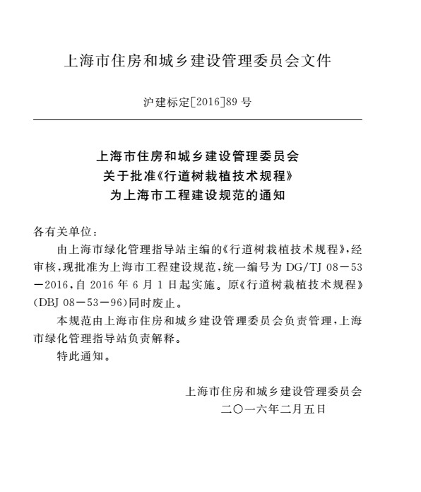
DGTJ08-53-2015规范是一份上海市工程建设规范,其中详细的介绍了关于行道树栽植技术规程,是相关建筑施工人员的必备参考文档资料,如有需要欢迎来下载试用阅读。
本工程规范汇总资料软件主要与“行道树,栽植,技术规程规范”相关,资料详细内容详见下载文件,该资料可不用积分、不用注册直接免费下载,仅限于学习使用!

1、在当易网下载DGTJ08-53-2015规范
2、解压到任意文件夹
3、使用pdf阅读器打开即可查看
显示全部
我家我设计装修效果图 工程建筑158.00M最新版
下载
拖拖我的家3D装修设计软件 工程建筑19.40Mv2017 官方专业版
下载
迷你家装造价软件 工程建筑13.40Mv4.5 破解版
下载
神机妙算工程造价软件 工程建筑64.70Mv2017 最新破解版
下载
天正暖通软件 工程建筑103.51Mv8.5 PC版
下载
特运通电脑版 工程建筑7.18 MBv3.3.0.0
下载
lasermaker软件免费 工程建筑6520MBv25.0.0
下载
建设通pc端 工程建筑134MBv4.0.0.1
下载
建设通最新版本 工程建筑134MBv4.0.0.1
下载
建设通电脑版 工程建筑134MBv4.0.0.1
下载
Mathcad正版软件 工程建筑10.87MBv3.54.1.0
下载
maple2015中文修改版 工程建筑763.00M32位/64位
下载
pkpm 2017加密狗修改版 工程建筑917.00M64位中文版
下载
浩辰云建筑2018无限试用修改版 工程建筑663.11M免费版
下载
鸿业设备设计暖通空调12.0修改版 工程建筑763.00Mv12.0 绿色免费版
下载
天正t20v5永久修改版 工程建筑367.43M
下载