- 软件介绍
- 软件截图
- 相关专题
- 下载地址
- 相关评论(4)
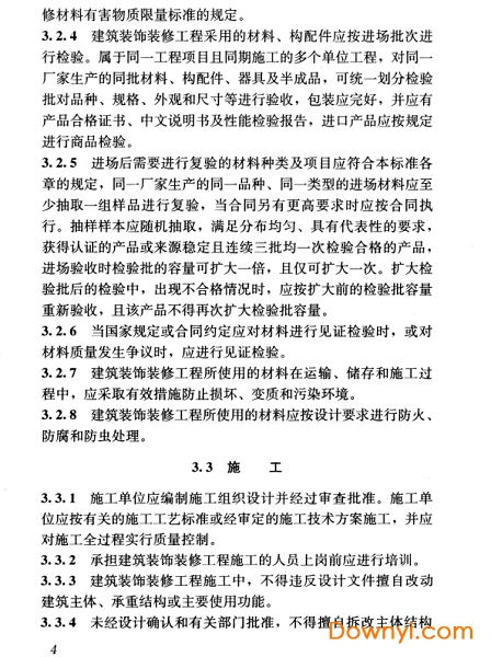
gb50210-2018建筑装饰装修工程质量验收标准是一款最新发布并且执行的建筑规范,该建筑装饰装修规范由住房和城乡建设部主编并且批准,主要介绍了抹灰、外墙防水、门窗、幕墙等工程的施行规范。有需要的朋友欢迎来下载!
建筑装饰装修工程质量验收标准2018介绍
根据住房和城乡建设部《关于印发<2011年工程建设标准规范制订、修订计划>的通知》(建标[2011]17号)的要求,标准编制组经广泛调查研究,认真总结实践经验,参考有关国际标准和国外先进标准,并在广泛征求意见的基础上,修订了《建筑装饰装修工程质量验收规范》GB 50210-2001。其中,第3.1.4、6.1.11、6.1.12、7.1.12、11.1.12条为强制性条文,必须严格执行。原《建筑装饰装修工程质量验收规范》GB 50210-2001同时废止。

主要内容
1.总则;2.术语;3.基本规定;4.抹灰工程;5.外墙防水工程;6.门窗工程;7.吊顶工程;8.轻质隔墙工程;
9.饰面板工程;10.饰面砖工程;11.幕墙工程;12.涂饰工程;13.裱糊与软包工程;14.细部工程;15.分部工程质量验收。
修订内容
将原饰面板(砖)工程一章分成饰面板工程、饰面砖工程两章;
将吊顶工程分成整体面层吊顶工程、板块面层吊顶工程和格栅吊顶工程;
新增了外墙防水工程一章;
新增了保温层薄抹灰工程一节;
涂饰工程和裱糊与软包工程新增允许偏差和检验方法:删除了木门窗制作和散热器罩制作与安装相关条文;
幕墙工程列出主控项目和一般项目,其验收内容、检验方法、检查数量由各幕墙技术标准规定。
使用说明
本标准以黑体字标志的条文为强制性条文,必须严格执行。
本标准由住房和城乡建设部负责管理和对强制性条文的解释,由中国建筑科学研究院有限公司负责具体技术内容的解释。执行过程中如有意见或建议,请寄送中国建筑科学研究院有限公司(地址:北京市北三环东路30号,邮编:100013)。
- 施工规范图集
- 建筑规范
-
-
gb50819-2013规范下载 1.40M
下载/简体中文/免费版 -
煤矿井巷工程施工规范免费下载 573KB
下载/简体中文/pdf版 -
建筑设计防火规范2018电子版免费下载 8.94M
下载/简体中文/pdf版 -
gb50156-2012规范下载 48.79M
下载/简体中文/2014修订版 -
12d101-5图集下载 28.29M
下载/简体中文/免费pdf版 -
gb50202-2018免费下载 7.59M
下载/简体中文/pdf版 -
gb50327-2001免费下载 212KB
下载/简体中文/最新版 -
gb50210-2018电子版下载 5.70M
下载/简体中文/pdf最新版
-
-
-
12j003图集免费下载 6.33M
下载/简体中文/pdf -
钢结构设计手册pdf下载 18.00M
下载/简体中文/免费版 -
建筑抗震设计规范-正式版2016版下载 30.40M
下载/简体中文/免费版 -
工业建筑防腐蚀设计标准2018下载 26.50M
下载/简体中文/pdf版 -
火力发电厂与变电站设计防火规范2019下载 41.29M
下载/简体中文/最新版 -
jgj52-2006标准下载 14.70M
下载/简体中文/免费版 -
cjj/t29-2010免费下载 1.91M
下载/简体中文/最新版 -
gb/t8077-2012免费下载 971KB
下载/简体中文/最新版
-
- 下载地址
软件排行榜
热门推荐
-
HomeFit家装预算软件下载
v1.0.0 正式版 / 3.05M / 简体中文
-
sap2000中文版下载
v17.3 绿色版 / 545.50M / 简体中文
-
DBJT02-81-2013图集电子版下载
/ 97.42M / 简体中文
-
JBT81-2015标准免费下载
pdf免费版 / 1.08M / 简体中文
-
TB10415-2003标准免费下载
pdf免费版 / 11.29M / 简体中文
-
我家我设计免费下载
v7.0 最新正式版 / 47.09M / 简体中文
-
罐体计算软件下载
v1.0 绿色版 / 34KB / 简体中文
热门标签
装机必备软件
-
网易云音乐音频播放
影音先锋视频播放
360安全卫士安全防护
爱奇艺视频播放
360杀毒杀毒软件
迅雷下载工具
驱动精灵驱动工具
酷我音乐音频播放
WPS办公软件
暴风影音视频播放
吉吉影音视频播放
微信电脑版聊天工具
搜狗输入法文字输入
美图秀秀图像处理
360浏览器上网浏览
- 视频
- 芒果tv腾讯视频优酷视频爱奇艺
- 解压
- rar解压软件7zip解压软件视频压缩软件winrar
- 剪辑
- 剪映会声会影premiereaudition
- p图
- 光影魔术手coreldraw美图秀秀photoshop
- 办公
- 腾讯会议钉钉officewps
- 杀毒
- 诺顿小红伞金山毒霸360杀毒
- 直播
- 抖音快手斗鱼直播虎牙直播
- 翻译
- 谷歌翻译插件百度翻译有道词典金山词霸
- cad
- cad插件浩辰cad中望cad天正建筑
- 编程
- EditPlusnotepadsublimevisual studio
- 安全
- 火绒卡巴斯基腾讯电脑管家360安全卫士
- 下载
- utorrentidm下载器比特彗星迅雷电脑版
- 网盘
- 阿里云盘和彩云网盘腾讯微云百度网盘
- 聊天
- 微信电脑版yy语音阿里旺旺qq
- 财务
- 用友软件开票软件管家婆软件金蝶软件
- 浏览器
- 火狐浏览器谷歌浏览器qq浏览器360浏览器
- 驱动
- 驱动人生网卡驱动驱动精灵显卡驱动
- 检测
- cpuzaida64安兔兔鲁大师
- 音乐
- 网易云音乐酷我音乐酷狗音乐qq音乐
- 播放器
- potplayerkmplayer影音先锋暴风影音


